
高合汽车、恒大汽车之后,又一造车新势力暴雷了。
作者 | 萧风、苏年
来源 | 投资家(ID:touzijias)
高合汽车、恒大汽车之后,又一造车新势力暴雷了。
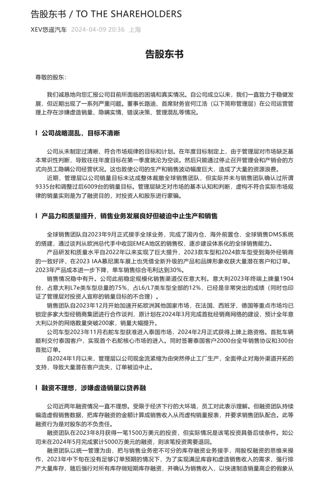
投资家网获悉,新能源行业近日传出大消息,在中国生产销往欧洲的新势力造车品牌悠遥汽车突然在自家官方公众号平台“XEV YOYO”、“XEV 悠遥汽车”曝出内幕,“指控公司创始人、董事长路迪,首席财务官何江浩,五大罪状。”一时之间,舆论盖顶,引发轩然大波。
这也让长期在国内保持低调、鲜为人知的悠遥汽车重新走入公众视野。随着舆论持续扩大,前面自揭其短曝出“五大罪状”的“XEV YOYO”随后突然换个了态度,称官方账号遭到入侵,“有人冒充全体员工发布不实信息,跟公司现状完全不符,目前已向公安机关报案。”


然而,奇怪的是,另一公众号“XEV 悠遥汽车”至今仍保留着“内幕原文”。先不管“内幕是真是假”,通过悠遥汽车种种操作来看,公司或已陷入重大危机之中。
一
“自己举报自己”,悠遥汽车暴雷了。
最近,一个名叫悠遥汽车的造车新势力火了。区别于小米SU7、理想MEGA、智界S7等靠卖车大热,悠遥汽车的“火”属于火烧眉毛,这家公司竟莫名“自己举报自己”并曝出了一些触目惊心的内幕,“指控创始人、董事长路迪,首席财务官何江浩,五大罪状。”
该消息很快流传网络,引起哗然。正当外界讨论“悠遥汽车可能要倒下的时候”,这家公司官方公众号之一的“XEV YOYO”开始自圆其说,称“举报内容是不实消息,还报案了。”
本来市场消息有真有假,自揭其短的情况着实不常见。关键,“XEV YOYO”回应后,公司官方另一公众号“XEV 悠遥汽车”却没下架“不实消息”,无疑给此次事件蒙上一层迷雾。
不知道还有多少人记得,2020年,当当网创始人李国庆与前妻俞渝闹出来的抢公章大战?当时,公司内部四分五裂、接连暴雷,两边互喷,各说各的,都想把对方赶出当当网。
如今,悠遥汽车的情况似乎与当当网有相似之处,否则无法解释官方公众号口径不统一问题,至于悠遥汽车出现了何种问题?尚无结论,但这家公司在新能源行业始终带有神秘色彩。
论神秘色彩,悠遥汽车称得上“比恒大汽车有过之无不及”。
企查查APP显示,悠遥汽车由创始人、董事长路迪2018年在上海成立。可品牌成立一年前,他就跑香港注册了XEV LIMITED,再用XEV LIMITED控股悠遥汽车。其实,这波动作没什么,以前很多公司都这么干,目的是为未来去香港、美国IPO铺路,只是路迪很有“前瞻性”。
“公司刚做,他就想到了IPO。”如果按着正常逻辑,那么,接下来的日子里,悠遥汽车需要在国内打出名气,成为与“蔚小理”并驾齐驱的造车新势力。事实相反,路迪根本就没想着国内卖车,他将目光瞄准全球缺乏新能源市场基础的欧洲,要把悠遥汽车销往海外。
也就是说,悠遥汽车本质是个“跨境造车”项目。
二
故事到此处还算正常,后面逐渐变成了“两个版本”。
第一个版本,悠遥汽车搞了一个全英文官网,自称“公司在意大利都灵成立,总部和设计中心也落到了意大利,说要在2025年搞出7000个换电站,某种换电技术要覆盖欧洲。”
这个全英文官网上,悠遥汽车主打续航100多km,外型酷似“老头乐”的微型电动车,其卖点是可拆卸的电池及走在全球时尚前沿的颜值。可拆卸电池方面,官网介绍的模糊,不过从提供的视频上看,像极了“国内外卖员骑着两轮电动车,路边换电池的手法。”
换句话说,悠遥汽车提供的换电模式与外界熟悉的蔚来汽车换电,完全不是一个东西,后者需要专业的工作人员参与换电,悠遥汽车呢?车主就可以把电池拆卸下来更换。
千万别觉得这是什么“逆天”技术。国内早就有自行拆卸锂电池的先例,“老头乐”。由于车主换电的行为充满安全隐患,所以这类“老头乐”很早就被列入到违规车序列。
自行换电的逻辑被悠遥汽车进行了改造,弄出微型换电站。此后,关于悠遥汽车在欧洲的一切数据基本由英文名“XEV YOYO”的号发出,没错,就是那个说“不实信息”的号。
“XEV YOYO”表示,悠遥汽车是欧洲炙手可热的造车新势力品牌。“2021年在欧洲上市后,得到大量欧洲用户认可,成为2021年欧洲累计销量最高的中国新能源品牌。”
第二个版本,便是国内悠遥汽车了。企查查APP上,以路迪为法人代表的公司就有5家,分别为上海悠遥智造新能源汽车销售有限公司、上海遥悠汽车销售有限公司、合肥悠遥科技有限公司、上海悠遥科技有限公司、徐州悠遥科技有限公司。其中,上海遥悠汽车销售有限公司显示注销。通过名字不难看出,悠遥汽车是要积极开发国内客户、寻找合作伙伴。
这就有点意思了。国内搞销售公司,悠遥汽车是要从欧洲杀回国内了吗?
三
还有更离谱的。
悠遥汽车国内合作的公司、股东,有被贴上“被执行人”标签。此外,一个斥资巨大的新能源造车项目,一个未来要占领欧洲的造车公司,竟然没有披露过可靠的融资来源。
企查查APP里,找不到悠遥汽车的融资历程,不知道创始人、董事长路迪多有钱?能撑起一个无比巨大且跨境的高端制造盘子?股东结构中,倒是看到有一家带有VC/PE影子的投资机构,持股2.0411%的新余中创睿盈投资中心(有限合伙),不查不知道,一查吓一跳,这个2018年成立的投资机构,奇迹般的用6年时间就投了一个项目主体,即悠遥汽车。
路迪也是创业牛人,都玩出“闭环”了?由此再看,一个公司两个官方公众号,仿佛合情合理。难怪“XEV 悠遥汽车”不肯执行“XEV YOYO”的命令,里面的“故事”太多了。
聊了半天神秘莫测的悠遥汽车,再说说,凭借一己之力撑起造车盘子的路迪,何许人也?
实际上,路迪要比悠遥汽车还神秘,公开可查资料显示,他曾在海外读书,毕业于英国考文垂大学,紧接着,他去知名车企意大利设计中心工作了12年后,就创立了悠遥科技。
一直在海外闯荡的路迪估计发现了新能源在欧洲市场的潜力,就有了他“跨境造车”的故事。
记得在欧洲盛大召开的“IAA Mobility 2023”国际出行博览会有提到,“在中国花很长时间经由港口将汽车运送到欧洲的销售点是最困难的工作。”有专家表示,“欧洲对拥有充足行驶里程的电动汽车的需求较高。”既然欧洲十分看中电车里程,100多km是如何大卖的?
国内知名车企不敢轻易触碰的欧洲,缺乏资本支撑的悠遥汽车是怎样做到炙手可热的?负债累累、麻烦不断的恒大汽车恐怕都没有这般神秘,悠遥汽车身上,仍有太多谜团待解。