2025-06-05 15:31:49 来源:财经锐眼 作者:锐眼哥 摘要:安奈儿,股民能奈你如何?
先是股价毫无预兆地涨停,再发公告停牌,某些A股公司的套路,就问你服不服?
中国童装第一股,要换老板了?
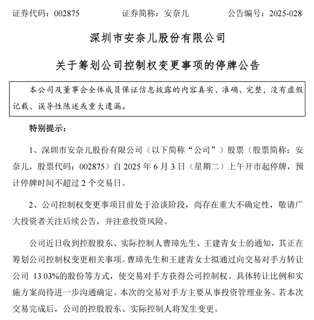
有“中国童装第一股”之称的安奈儿,5月30日突然涨停,接着在端午假期最后一天(本月3日),发布《关于筹划公司控制权变更事项的停牌公告》,宣布实控人曹璋、王建青筹划公司控制权变更事项,向交易对手方转让公司13.03%的股份,并从3日起开始停牌,预计停牌时间不超过两个交易日。
公告之前涨停,这引发了很多投资者对有人涉嫌内幕交易的质疑。
如果不出意外,安奈儿将于本月5日复牌。
但意外马上出现,6月5日,安奈儿又发公告,称交易各方正对控制权变更的具体方案进行协商洽谈,尚未签署正式的《股份转让协议》,公司股票预计无法在6月5日(星期四)开市起复牌。
俗话说,久拖生变,安奈儿的股权转让大戏,难道要出现变故?
曹璋是安奈儿董事长,曹璋、王建青夫妻二人目前合计持有安奈儿27.38%的股份,卖掉13.03%后,还剩14.35%的股份。
安奈儿在公告中提到,本次交易对手方主要从事投资管理工作,交易后会获得公司控制权。
结合公司前十大股东情况看,安奈儿新的实控人应该会是并列第四大股东的晋江乾集或浙江永禧。
首先,二者均持有安奈儿6%的股份,交易完成后,持股比例会上升到19.03%,超过曹璋、王建青夫妇,且符合安奈儿公告中提到的“本次交易对手方主要从事投资管理工作”。
其次,可以大概率排除掉目前安奈儿第三大股东、持股6.37%的徐文利是接盘方。
徐文利是安奈儿前董事,目前公司高管列表中已经没有她。徐文利从2022年6月就不断减持安奈儿股份,当年减持套现总额约为4310万元。
根据徐文利不断减持、退出管理层的动作,加上不符合“主要从事投资管理工作”的特点,也可以把她排除。
如果是其他股东“接盘”这13.03%的股份,在接盘后持股数均不会超过曹璋、王建青夫妇剩下的14.35%的股份,也可以排除掉。
所以,安奈儿新的实控人,应该要么是晋江乾集,要么是浙江永禧。
不过在4月30日,安奈儿发布了一则公告,晋江乾集、浙江永禧均准备减持公司不超过1.5%的股份。
两家私募,刚宣布要减持,然后再变成实控人?这是不是有些不符合常理?相信很多投资者存在这种疑虑。
夫妻疯狂套现,董事长“胜利大逃亡”
在这次让出公司控制权之前,安奈儿实控人曹璋、王建青夫妇,早就在大举减持公司股份。
2022年6月,王建青通过大宗交易,减持424.16万股(占总股本2%),减持均价8.62元,套现约3600万元;2023年12月,王建青两次通过协议转让的方式,分别转让给浙江永禧和晋江乾集,转让股数略微超过1278万股(占总股本12%),转让均价为14.08元,套现金额高达3.6亿元。
2023年2月,曹璋以集中竞价方式减持192万股,减持均价约为18.19元,套现金额约3499.4万元;2023年3月,曹璋通过协议转让的方式,卖掉1064.59万股(占总股本5.002%),转让均价18.14元,套现金额约1.93亿元。
由此合计,夫妻二人在2022、2023年合计套现了大约6.24亿元。
如此大规模的套现,看来夫妻二人早就有卖掉公司的心思了。
特别值得注意的是,夫妻二人减持的时间点,正好在公司蹭上热门概念、股价暴涨之后。
2022年8月,安奈儿宣布成立合资公司要生产抗病毒抗菌纺织品,当年11月,公司多次在《投资者关系活动记录表》中披露抗病毒抗菌面料有关情况。
安奈儿还拿面料技术由清华大学团队研发,武汉大学相关实验室抑制病毒率超过99%的检测报告作为背书,不断刺激投资者情绪。
但后来,深交所发现,安奈儿根本没有客观完整地反映项目实际进展情况、量产时间、产品抗菌效果等,属于典型的信息披露不准确、不完整,对安奈儿及董秘宁文出具警示函。
安奈儿对抗病毒面临的大肆宣传,让公司股价在2022年11月-12月,从8元多暴涨到近30元,短期涨幅超250%!
在股价暴涨途中,安奈儿董事兼副总经理龙燕、董事徐文利进行了减持。面对质疑,当时安奈儿理直气壮地表示:“股东相关减持行为合规,不存在涉嫌内幕交易。”
股价暴涨之后,安奈儿又变得低调了,之前还高调宣称抑制病毒率超过99%,但2022年12月底在公告里又变成了“面料对于包膜类病毒、细菌、及部分真菌通过飞沫等其他传播途径传播的抑制作用、抑制效果具有不确定性。”
紧接着,2023年3月,董事长曹璋以均价18.144元卖掉公司股份1064.59万股,套现1.93亿元。虽说没有卖在最高位,但这一价格比炒作抗病毒面料之前8元左右的股价翻了一倍多。
在这一波抗菌面料炒作之后,安奈儿股价跌了整整一年多,从近30元跌到了2024年年初的7元附近。这么看,曹老板绝对算得上“胜利大逃亡”了。
蹭上人工智能,董事长妻子大举套现
2023年,ChatGPT爆火,A股最流行的概念换成了人工智能,这次安奈儿又蹭上了算力概念。
2023年底,安奈儿宣布耗资4.4亿元收购深圳创新科技术有限公司22%股权。
创新科主营数据中心、云服务、大数据服务,号称掌握数据存储的核心技术,公司业务恰好和当时最热的AI服务器高度相关,于是安奈儿摇身一变成为AI概念股,股价飙涨!
一家做童装的公司,突然收购数据存储公司,怎么看也是风马牛不相及,而且这还是一笔高溢价收购。
以2023年6月30日为评估基准日,创新科经审计后的合并层面资产总额账面值是60210.27万元,负债总额账面值是44230.35万元,所有者权益账面值是15979.92万元。
安奈儿花4.4亿收购22%的股份,相当于创新科的估值是20亿元。但创新科的资产才6.02亿,这是一笔溢价3倍多的收购。
如果从股东权益角度看,创新科的股东全部权益,经收益法评估值为202536.75万元,评估值跟合并层面的账面所有者权益15979.92万元相比,增值186556.83万元,增值率高达1167.45%。
无论从什么角度看,安奈儿这都是近乎于无厘头的高溢价收购。
创新科8.67亿元的资产总额里,应收款项就高达6.25亿元,占比超过了70%,这无疑存在坏账暴雷风险。
就这种财务情况也敢收购?真是胆子够大。
安奈儿本身的财务状况说明公司也没有跨界并购的实力。
安奈儿2022年亏损2.37亿,2023年又亏损近1亿。2023年三季度末,安奈儿账上有货币资金7.19亿元,流动负债合计约2.82亿元。
在这么点钱的情况下,安奈儿耗费4.4亿的巨资搞跨界收购,是不是极为荒诞呢?
不管如何荒诞,资金一旦看到有公司沾上AI概念,就如同鲨鱼遇到肥肉,疯狂扑上去。
2024年2月底-3月初,安奈儿一口气连续7个涨停板。
后来的事情证明,这次收购又是一起“大忽悠”。
2024年3月,深交所屡次对安奈儿下发关注函,要求公司说明一些风险事项。
2024年4月7日,安奈儿披露,收到深圳证监局下发的《关于对深圳市安奈儿股份有限公司采取责令改正措施的决定》。以公司未对收购公司进行持续全面尽调情况等理由,终止收购。
在这次以“跨界进军AI”为由,爆炒安奈儿股票的过程中,获益最大的依然是实控人夫妻。
2023年12月底,王建青向浙江永禧和晋江乾集,转让安奈儿12%的股份,套现金额高达3.6亿元。
实控人夫妻套现的不亦乐乎,公司却越来越差。
2020年,安奈儿营收还有12.57亿元,随后逐年下滑,2024年只有6.39亿元,缩水近一半。
2020-2024年,再加上2025年一季度,安奈儿一共亏了5.1亿元。
2017年6月1日,安奈儿上市,到现在整整8年。
这8年里,安奈儿给实控人夫妻和多名高管留下了数以亿计的套现资金,让他们实现了财富自由;给游资留下了爆炒概念的狂欢,让他们实现了短期暴富;给股民则留下了一地鸡毛的业绩,以及对内幕交易的强烈质疑。
安奈儿,股民能奈你如何?
2025年 8 月 27 日,世茂服务(873.HK)发布 2025 年中期业绩,面对行业结构调整与...
2025-08-28随着全球经济不确定性增加和地缘政治风险频发,伦敦金(现货黄金)作为传统“避险资产”,在2025年再次...
2025-08-282025年8月27日,世茂服务(873.HK)发布2025年中期业绩,面对行业结构调整与市场竞争持续...
2025-08-288月27日晚间,我乐家居(股票代码:603326)发布2025年半年报,交出一份亮眼成绩单:报告期内...
2025-08-28投资家网(www.investorscn.com)是国内领先的资本与产业创新综合服务平台。为活跃于中国市场的VC/PE、上市公司、创业企业、地方政府等提供专业的第三方信息服务,包括行业媒体、智库服务、会议服务及生态服务。长按右侧二维码添加"投资哥"可与小编深入交流,并可加入微信群参与官方活动,赶快行动吧。

中东已成为中国一些知名公司的投资热土。