2024-07-30 17:57:05 来源:财经锐眼 作者:锐眼哥 摘要:而这几年医药领域的种种事件,也终于让投资者意识到了一点:医药股,水太深!
医药行业在过去很多年是当之无愧的黄金赛道,诞生了很多大牛股。
但随着形势的变化,这几年医药股成为下跌重灾区。
各种医药巨头、医药基金简直跌麻了。
重磅罚单,股价暴跌
最近,深陷下跌泥潭的医药行业,又曝出一则大消息:
上市药企一品红,因涉嫌药品违规集采,被处以重罚!
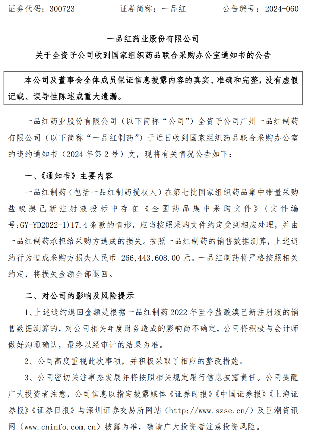
7月27日,一品红发布公告称,全资子公司广州一品红制药有限公司近日收到国家组织药品联合采购办公室的违约通知书。
通知书显示,一品红制药(包括一品红制药授权人)在第七批国家组织药品集中带量采购盐酸溴己新注射液投标中存在《全国药品集中采购文件》(文件编号:GY-YD2022-1)17.4条款的情形,应当按照采购文件约定受到相应处理,并由一品红制药承担给采购方造成的损失。
这个17.4条款的具体内容为:相互串通申报、协商报价,排斥其他申报企业的公平竞争,损害采购方或者其他申报企业的合法利益。
也就是说,一品红方面涉嫌使用串通投标的方式为自己牟利而被罚。
根据一品红制药方面的测算,上述行为造成采购方损失人民币2.66亿元。一品红制药将按照相关约定,将损失金额全部退回。
2.66亿元对一品红意味着什么?2023年,一品红营业收入25.03亿元,净利润1.85亿元。
一品红这下要付出比一年净利润还要高的代价!
虽然一品红在公告里称,这对公司年度财务造成的影响尚不确定,但对股价来说,影响是板上钉钉的。
7月29日,一品红早盘一度暴跌超过19.3%,无限逼近20cm大号跌停板。收盘暴跌17.33%,并且放出1.93亿的巨额成交量。
一品红收到的罚单,不是国内药品集采中的第一例,但从目前已知的信息来看,却是罚单金额最高的。
说一品红是2024年医药集采中暴雷最大的公司,可能一点都不为过。
一品红的集采暴雷,似乎也有迹可循。在今年4月17日,国家组织药品联合采购办公室发布的相关公告中提到,有群众举报4个品种在集采中存在投标价格异常情形,盐酸溴己新注射液正好位列其中。
集采高增长,深陷医疗腐败
一品红是国内儿童药、慢性疾病药物的生产厂家,涉事的盐酸溴己新注射液可以用来治疗慢性支气管炎、哮喘、支气管扩张等疾病。
盐酸溴己新注射液是一品红的新产品,在2021年和2022年年初,该产品仅仅取得了19.84万元的收入。
这种全新的产品一旦成功,将为公司带来新的增长赛道。
事实上,该产品在后续也确实取得了一定程度成功。
在2022年7月的国家药品集采中,该产品以17.88元的价格中标,获得22%的约定采购额度。
从一品红2023年的财报数据来看,当年公司7个产品入围全国药品集采,集采产品营收同比增长高达244.34%。
2023年,一品红营收增速为9.79%,净利润增速为-36.49%。这样对比不难看出,集采产品在一品红的地位越来越重要。
集采产品出事,对一品红的打击不仅表现在股价上,如果公司其他产品接下来也因此事件被牵连,才是杀伤力巨大。
一品红管理层此时最关心的可能不是股价,而是公司集采挂网资格被影响,产品被“拉黑”。
如果真是这样,损失可就远超过被罚的2.66亿了。
过去两年,一品红虽然在药品集采上取得一定突破,但其净利润却是连续负增长。
而在业绩连续下滑的同时,一品红的销售费用却居高不下。
2022年、2023年,一品红销售费用分别为12.49亿元、11.24亿元,分别占当期营收的54.77%、44.90%。
笔者在之前的文章中写过,“药企分两类,一类是研发主导型,一类是营销主导型”。一品红销售费用占营收的比例高达一半,是非常典型的“营销型”药企。
这“营销型”药企,非常容易陷入行业潜规则、灰色地带中,也很容易被卷入医药反腐中。
2023年,医药领域的反腐备受全民关注。根据澎湃新闻的报道,有三家药企套取资金超过40亿元,其中广州一品红制药有限公司涉及16.75亿元资金。
一品红的具体做法是,让一家名为广州益瑞的公司,按其要求将资金逐步拆分,然后转入特定人员账户,用于支付各区域医院的公关费用。
事实上,一品红对这种玩法早就驾轻就熟了。在2002年李捍雄刚成立一品红的时候,公司并不生产药品,而是为药企提供营销推广。多年之后,一品红才开始生产药品。
靠着在医药行业多年的经营,李捍雄和妻子吴美容成为了富豪,二人以55亿人民币的财富位列《2023年·胡润百富榜》第1090位。
股权转让有猫腻?怎么又有易方达?
除了卷入药品集采、医疗反腐等负面事件,一品红近期的一笔股权转让交易也备受瞩目。
7月2日,一品红发布公告称,全资子公司拟出资1000万美元(约合人民币7268万元)受让控股孙公司广州瑞安博医药科技有限公司少数股东Arthrosi Therapeutics,Inc.持有的24.05%股权。
也就是说,这是一笔这关联交易,一品红的子公司要买孙公司股份。
广州瑞安博,目前有且仅有一款在研的药物AR882,用来治疗痛风。
广州瑞安博研发的该药物还未获批,而且落后于同行,要实现商业价值可能还遥遥无期。
业绩方面,2022年、2023年,广州瑞安博分别亏损2513.87万元、2799.89万元。
就是这样一家业绩亏损、研发药品还远未上市的公司,其交易的股权评估增值率却高达1271.59%。
值得注意的是,一品红公司董事长李捍雄是卖掉广州瑞安博股权的Arthrosi的董事。此外,一品红子公司瑞腾生物(香港)有限公司还持有Arthrosi 22.52%的股权。
这不得不让人怀疑,给出高达十几倍的股权评估溢价率,是某种形式的“左手倒右手”、“施展财技”。
尽管一品红用“不存在侵占上市公司利益的主观意愿和利益动机”来为自己解释,但公司的股价总不会说谎。
2024年以来,一品红股价下跌高达47%,其中一季度下跌15%,二季度下跌22%。
如此拉胯的股价表现,无疑让投资者很受伤,尤其是易方达的基民。
截至今年一季度末,一品红前十大股东中只有两家是基金,恰好就是位列第八大、第九大股东的易方达医疗保健行业混合基金、易方达医药生物基金。
两家基金分别持有一品红859万股、541万股。
值得注意的是,两家基金最近一周表现非常差,均大跌了6%以上。
在一品红这两天“出事”之后,易方达恐怕又要成为基民吐槽的重点对象了。
而这几年医药领域的种种事件,也终于让投资者意识到了一点:医药股,水太深!
2025年7月26日,为推动新型电力系统建设,探索绿电与储能融合支撑绿色低碳产业发展的技术路径,促进...
2025-07-297月25日,由证券之星联合妙盈科技、中国首席经济学家论坛举办2025 证券之星 ESG 年度论坛暨第...
2025-07-29当前我国算力建设尚未适配市场多元化的需求,而不同应用场景对智算中心的规模和算力类型有着不同的要求,传...
2025-07-29投资家网(www.investorscn.com)是国内领先的资本与产业创新综合服务平台。为活跃于中国市场的VC/PE、上市公司、创业企业、地方政府等提供专业的第三方信息服务,包括行业媒体、智库服务、会议服务及生态服务。长按右侧二维码添加"投资哥"可与小编深入交流,并可加入微信群参与官方活动,赶快行动吧。

中东已成为中国一些知名公司的投资热土。