2025-09-26 17:23:26 来源:财经锐眼 作者:锐眼哥 摘要:那么,复牌之后的上纬新材走势会如何?
2025年的A股,让人大开眼界,让人印象深刻。
多年以后,投资者回顾2025年的A股,印象最深的或许不是宁德时代涨到1.8万亿,也不是工业富联涨到1.4万亿,而是机器人概念股上纬新材那惊人的涨幅。
暴涨20倍,超级大牛股横空出世
短短三个月之前的6月30日,主营业务是新材料的上纬新材还是一只默默无闻的公司,股价还不到8元。
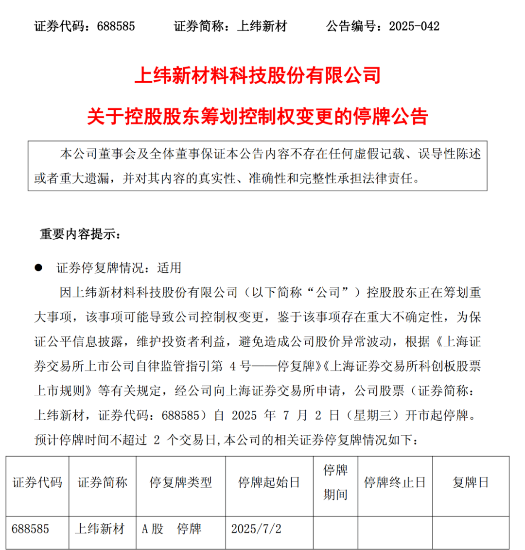
但紧接着,一纸公告点燃了公司股价,上纬新材发布控制权筹划变更的公告,此后再发公告,控股股东变更为智元恒岳,原华为副总裁邓泰华将成为公司实际控制人。
智元恒岳是当下国内机器人领域独角兽智元机器人及其核心团队为收购上纬新材控制权而专门设立的持股平台。
也就是说,国内顶流的智元机器人,疑似借壳上纬新材。
从7月1日起,上纬新材股价出现了令人瞠目结舌的连续10个20cm大号涨停,创出A股20cm涨停连板数的历史纪录。
其实第11个交易日,上纬新材也大涨了19.73%,只差一点点就实现连续11个20cm涨停。
这还没完,11个交易日从7.78元涨到57.7元后,上纬新材并没有停止上涨脚步。
此后的6个交易日,上纬新材继续大涨,一口气涨到了110元以上,并在这6个交易日里又出现2个20cm大号涨停。
之后,上纬新材股价剧烈震荡,曾经在9月2日暴涨近15%,又在9月3日、4日分别大跌15%、14%。
9月25日,上纬新材再曝大消息,公司发公告宣布智元恒岳拟收购上纬新材总股本的37%(1.49亿股),要约价格为7.78元/股,收购期限是2025年9月29日至10月28日(30个自然日)。
作为履约保障,智元恒岳已提前将2.32亿元(占收购资金20%)存入中国结算指定账户作为履约保证金。
尽管智元机器人方面多次说这不是借壳收购,但市场还是觉得,上纬新材未来的想象空间被打开了。
于是,9月24日、25日,上纬新材又是连续两个20cm大号涨停,再创历史新高,股价来到132.1元。
132.1元的股价,是要约价7.78元的16.9倍。如果收购成功,智元恒岳所获得的1.49亿股股份,市值将高达196.8亿元,智元恒岳浮盈也会超过185亿元,真的是赚麻了。
如果按照年内最大涨幅算,上纬新材不仅是今年的第一只10倍大牛股,也成为第一只20倍超级大牛股。
停牌核查,游资爆炒?
20倍,上纬新材的疯狂程度似乎超过所有人的想象。
在过去三个月的大涨期间,上纬新材8次触及交易异常波动、7次触及严重异常波动,已经成为监管部门重点关注对象。
9月26日公司,因股价异常波动,上纬新材被强制停牌核查,预计停牌不超过3个交易日。
目前,上纬新材动态市盈率已经最高达891倍,远超新材料行业平均23.78倍的估值水平。
一边是上半年上纬新材净利润2990万元,同比下降32.91%;另一边是股价年内最高暴涨20倍,冠绝整个A股市场。即使最后上纬新材成了纯正的机器人公司,但恐怕股价已经在相当程度上透支了未来发展潜力。
目前的上纬新材,更像是纯资金博弈的游戏,投资者需警惕监管风险,以及后续股价可能的回调压力。
上纬新材如此暴涨,是哪些玩家在交易呢?
9月25日龙虎榜数据显示,买入榜前五席位中,有国泰海通证券上海浦东新区海阳西路、广发证券郑州农业路、华鑫证券西安科技路,四者分别净买入6280万元、3826万元、2785万元。此外,东方财富的“拉萨天团”净买入近2915万元。
这些上了龙虎榜的席位,全都是营业部席位,没有机构席位。也就是说,9月25日的20cm大号涨停,是游资或者大户们主导的。
其中,广发证券郑州农业路营业部的历史操作周期偏短;国泰海通上海浦东新区海阳西路营业部据查询可能是知名游资“章盟主”的常驻席位;东方财富证券拉萨系营业部,则是公认的散户大本营,当然也不排除有游资披着散户的马甲,潜伏在拉萨系营业部中。
没有机构参与的龙虎榜,短期或许更容易暴涨暴跌。因此这份龙虎榜一出来,再加上停牌核查,复牌后的上纬新材要想再继续大涨,恐怕要打一个巨大的问号了。当然,股市风云变幻,不排除任何可能性。
机器人概念股,集体大跌了
不仅是上纬新材沾上机器人概念,股价频频暴涨让全市场高度关注,最近A股几只机器人板块的大市值公司,如汇川技术、拓普集团、三花智控,都备受关注。
汇川技术,是9月8日暴涨近12%,9月25日创出历史新高,但9月26日大跌超过5%。
拓普集团,是9月18日创出历史新高,但第二天大跌超过8%,9月26日再度下跌超过4%。
三花智控,也是9月18日创出历史新高,第二天同样大跌超过8%。
其实,A股的另外几只市值更大的制造业公司,像工业富联、立讯精密,都涉及机器人概念,机器人已经高度渗透到这两大代工巨头的业务中。
工业富联是2025年A股的标杆性大牛股,过去几个月从17元以下涨到最高的74.72元,涨幅高达436%。
74.72元,也是9月23日工业富联的开盘价,当天工业富联大幅高开后大幅跳水,随后连续三天下跌,尤其是在9月26日大跌超过5%。
立讯精密则是在传出代工OpenAI的消费电子产品消息后,本周前三天连续暴涨,并且连续成为A股单日成交金额最大的个股。不过在9月26日,立讯精密大跌超过6.5%。
总的来看,属于“制造业+机器人”板块的汇川技术、拓普集团、三花智控、工业富联、立讯精密,9月26日都出现下跌,而且多数是大跌,这意味着涨幅过高的机器人板块的风险,或许才刚刚集中释放。
那么,复牌之后的上纬新材走势会如何?我们拭目以待。你对以上公司有什么看法,欢迎留言讨论。
甘露特钠作为西药治疗方面调节脑肠轴的药物,在《阿尔茨海默病多元康复干预中国专家共识(2025)》中获...
2025-05-20体育产业的高质量发展需久久为功,也需坚持群众体育、竞技体育、体育产业“三翼齐飞”。
2025-05-20第三十五个全国助残日到来之际,vivo携手中国残疾人福利基金会正式开启“科技助残公益项目征集”,
2025-05-20AI来了!以一种前所未有的力量,正在重塑2025年的中国零售。
2025-05-20相关统计数据显示,2024年我国餐饮业在总收入达5.57万亿元、同比增长5.3%的同时,行业净利润率...
2025-05-20投资家网(www.investorscn.com)是国内领先的资本与产业创新综合服务平台。为活跃于中国市场的VC/PE、上市公司、创业企业、地方政府等提供专业的第三方信息服务,包括行业媒体、智库服务、会议服务及生态服务。长按右侧二维码添加"投资哥"可与小编深入交流,并可加入微信群参与官方活动,赶快行动吧。
